回到主页

Blood Advances 力证 | LeukoPrint®以全基因组视野,优化MM传统风险分层模式

· 公司新闻

近日,思勤医疗/申友医学联合河南省肿瘤医院房佰俊教授、河南省人民医院朱尊民教授和北京中日友好医院李振玲教授,在国际权威血液学期刊Blood Advances杂志上发表了血液肿瘤拷贝数变异(CNA)检测产品LeukoPrint®在多发性骨髓瘤(MM)中的最新临床研究成果。该研究证实,基于低深度全基因组测序(sWGS)的LeukoPrint®技术,能够全面、准确地实现全基因组范围的CNA检测,显著提升MM患者的风险分层精度,为临床个体化治疗决策提供关键分子依据。

Section image

研究速览

Section image

图1 可视化摘要

入组规模:423例多发性骨髓瘤患者

样本类型:浆细胞富集后的骨髓样本

核心结论:

• LeukoPrint®技术的CNA检出率为75.2%,显著高于传统核型分析的11.2%

• 与FISH检测关键CNA预后指标的一致性达94.0%

• 相较于传统核型+FISH预后分层,基于LeukoPrint®+FISH的新策略,使11.5%的原标危患者被重新划分为高危

研究亮点

1. 检出率显著超越传统核型分析,填补临床检测盲区

在278例同时进行LeukoPrint®与传统核型分析的患者中,LeukoPrint®在75.2%的患者中检测到CNA,而核型分析仅11.2%。更重要的是,在核型分析显示“正常”的患者中,LeukoPrint®仍能在73.3%的病例中发现异常,有效识别出既往被漏检的临床相关变异,为这类患者提供更精准的分子诊断。

Section image

图2 LeukoPrint®与传统核型分析的一致性

备注:HD:超二倍体;NHD:非超二倍体;N:未检测到异常

2. 与金标准FISH高度一致,实现全基因组覆盖

针对MM四个关键预后CNA——amp(1q)、del(1p)、del(13q)、del(17p),LeukoPrint®与FISH检测的总体一致性达到94.0%(κ=0.835),其中del(17p)一致性高达98.8%(κ=0.927)。这表明LeukoPrint®在保证精准的同时,能够提供全基因组范围的CNA信息,突破FISH仅针对特定探针的局限,并在许多情况下代替传统的核型分析。

表1 LeukoPrint®与FISH的一致性

Section image

3. 创新性提出 “LeukoPrint®+ FISH”预后分层新策略

为克服传统方法在MM风险分层上的不足,本研究创新性地提出了“LeukoPrint®+FISH” 这一预后分层新策略。该策略通过联合应用两种技术,实现对患者遗传学异常的全面评估:利用LeukoPrint®检测染色体三体、amp(1q)、del(1p)、del(13q)和del(17p)等CNA,同时,采用FISH重点检测IGH易位和biallelic del(1p)。二者优势互补,旨在构建一个更精准、更完整的预后分层体系,为后续治疗决策提供更可靠的分子学依据。

Section image

图3 “LeukoPrint®+FISH”预后分层新策略

4. “LeukoPrint®+ FISH”新策略,显著优化预后分层

应用“LeukoPrint®+ FISH”新策略进行评估后发现,其能有效优化现有分层体系。基于mSMART 4.0模型评估发现,32例(11.5%)原本被判定为标危的患者,因LeukoPrint®独立检出amp(1q)、del(17p)等高危CNA,被重新划分为高危组,提示其疾病侵袭性可能更强。这一结果为这部分患者的治疗升级提供了重要参考依据。结果表明,该整合策略不仅能提高预后分层的精度,更有望指导治疗决策,为改善患者预后提供关键依据。

Section image

图4 基于LeukoPrint®+FISH的MM风险分层优化

5. LeukoPrint®检测揭示MM高频CNA变异及其亚型基因组特征

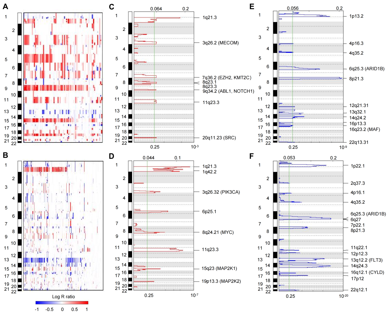
LeukoPrint®分析显示,291例患者平均每人携带8.6个CNA变异。所有病例累计检出2,489个CNA,涵盖1,031个全染色体异常及1,458个亚染色体异常。

进一步通过LeukoPrint®全基因组分析,清晰描绘了超二倍体(图5A、C、E)与非超二倍体MM(图5B、D、F)之间不同的CNA图谱。不仅揭示了奇数染色体的特征性三体,还发现了涉及MECOM (3q26), MAF (16q23), ARID1B (6q25), ABL1/NOTCH1 (9q34)以及MAP2K1/MAP2K2 (15q23/19p13)等亚型特异性关键基因的局灶变异。这些结果从基因组层面解析了MM的生物学异质性,为理解其致病机制及未来开发精准靶向治疗提供了重要分子依据。

Section image

图5 超二倍体和非超二倍体MM中的亚染色体异常

专家视角

“这项发表在Blood Advances的研究为LeukoPrint®提升MM细胞遗传学分析和风险评估提供了有力的临床证据” 本研究通讯作者、思勤医疗创始人兼CEO茅矛博士表示,“通过揭示传统核型分析常会漏检的高风险拷贝数变异,LeukoPrint®能够实现更准确的基于mSMART的风险分层,从而帮助临床医生为患者制定更具针对性的治疗策略。”

LeukoPrint®:血液肿瘤CNA检测的革新者

LeukoPrint®是思勤医疗/申友医学自主研发的血液肿瘤CNA检测产品,依托于低深度全基因组测序(sWGS)技术,并已获得CE认证。该产品仅需1×测序深度即可实现全基因组CNA检测,兼具高灵敏度、高性价比与高通量优势。

此前,该检测已在急性髓系白血病(AML)和骨髓增生异常综合征(MDS)中验证了其卓越性能。本次在MM中的大规模验证,进一步确立了LeukoPrint®作为替代传统核型分析的可靠选择。

未来展望

目前,一项前瞻性多中心临床试验(注册号:ChiCTR2300077768)正在进行中,旨在进一步验证LeukoPrint®在真实世界MM诊疗管理中的实用价值。

从技术突破到临床实践,LeukoPrint®的此次研究进展标志着血液肿瘤诊疗向更精准、更个体化的方向迈出了坚实一步。思勤医疗/申友医学将持续推动分子诊断技术的创新,助力临床决策,改善患者预后。